Extension de la gamme FM à 108 mHz

Au début de la radio en modulation de fréquence, la gamme FM s’étendait de 87,5 à 100 mHz, et par la suite à 104 Mhz. Celle-ci s'arrête aujourd'hui à 108 Mhz. Afin de permettre aux vieux récepteurs ne couvrant pas toute la gamme de monter jusqu'à 108 mHz, la revue "Radiophil" a publié un article décrivant un montage simple mais très efficace.  Celui-ci s’intercale entre l’antenne et l’entrée du tuner. Un interrupteur supplémentaire rajouté au poste se charge de la commutation du circuit : de 87,5 à 100 mHz ou de 100 à 108 Mhz.

 

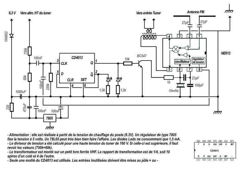
Pour qui souhaite éviter le rajout d'un interrupteur supplémentaire, il est possible d'utiliser les commutations internes du poste. Comme les tuners FM sont généralement alimentés en HT uniquement lorsqu'ils sont en fonction, cette haute tension est utilisable une fois mise en forme pour commander la commutation du montage.

 

Ainsi, pour passer de 87,5-100 mHz à 100-108 mHz, il suffit de revenir en AM, puis à nouveau en FM. A chaque changement le circuit est alternativement commuté soit sur le haut, soit sur le bas de la bande FM. Deux leds de couleur indiquent en face avant la gamme en fonction.

Montage d'essai du convertisseur. Remarquez le peu de composants nécessaire. La plaquette mesure 8 X 5 cm.

Le montage est complété ici par un "Flip-Flop" pour la commutation, ainsi que l'alimentation à partir du 6,3 V alternatifs du poste.

(Notez que la consommation de 1,5mA des diodes LED ne concerne que des modèles basse consommation)

Typon 5 x 7 cm (attention à l'orientation selon la méthode de gravure employée)

 

 

 

 

 

 

 

 

 

 

 

 

 

 

 

 

 

 

 

 

 

 

 

 

 

 

 

 

 

 

 

 

 

 

 

 

 

 

 

 

 

 

 

Créez votre propre site internet avec Webador